网络中国节•元宵 | 元宵降至,安全过节,莫让“浪漫”变危险!
扫一扫下载渠县网APP
分享
明天就是元宵节
有的小伙伴会燃放孔明灯
祈福许愿
觉得浪漫又有仪式感
但是看似“浪漫”的行为
实则安全隐患一点都不少
孔明灯的威力
燃烧的孔明灯温度高达400℃
而一般纸张的可燃温度是130℃
普通木材在250℃-300℃
升到高空后
可能由于风速等不可控制因素
导致孔明灯左右摇晃
引燃外面的纸罩
孔明灯的纸罩被引燃后
在空中撞到高层建筑的易燃物
或掉落时仍在燃烧
都极易造成火灾事故
若掉落在化工厂、加油站、油罐车附近
危害更是不敢想象
违反规定使用明火作业或者在具有火灾、爆炸危险的场所吸烟、使用明火的,依照《中华人民共和国消防法》第六十三条第(二)项的规定,处警告或者五百元以下罚款;情节严重的,处五日以下拘留。
违反规定,过失引起火灾,尚不构成犯罪的,依照《中华人民共和国消防法》第六十四条第(二)项的规定,处十日以上十五日以下拘留,可以并处五百元以下罚款;情节较轻的,处警告或者五百元以下罚款。
除了孔明灯
“仙女棒”“电子烟火”等“冷烟花”
也存在诸多安全隐患需要留意
戳长图了解↓↓↓
要浪漫、要仪式感
安全的方法有很多
让元宵节的氛围来得
再浓些、再安全些吧
最后
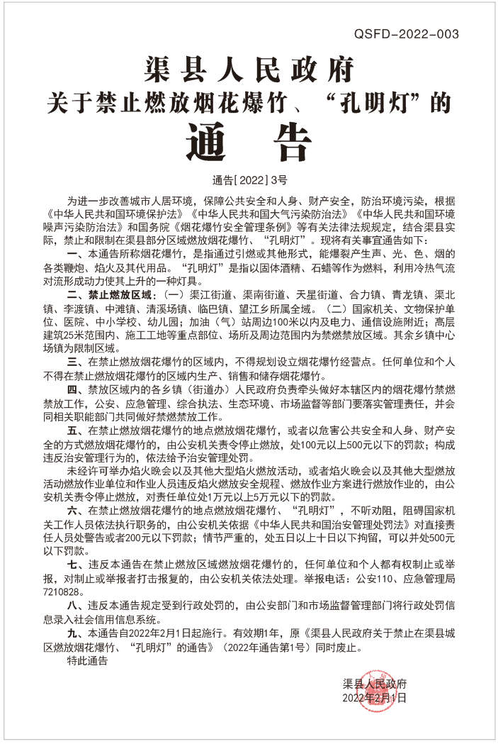
再再再次为大家附上“禁燃禁放”通告
@所有人
请不要在禁燃禁放区域燃放烟花爆竹!

互联网+督察
渠县新闻
用户登录
还没有账号?
立即注册