您的位置: 首页 >新闻中心>社会民生>详细内容

拥堵预警!涉及四川这些高速公路、收费站→

作者: 来源:四川路网 发布时间:2026-04-26 22:02:16 点击数:
扫一扫下载
渠县网APP

分享

分享到:

大家期待的五一假期

马上就要来啦

图片图片图片

依据国务院办公厅

关于2026年部分节假日安排的通知

5月1日(周五)至5日(周二)

放假调休,共5天

5月9日(周六)上班

👇

图片


5月1日0时至5月5日24时

全国高速公路

7座及7座以下小型客车免费通行

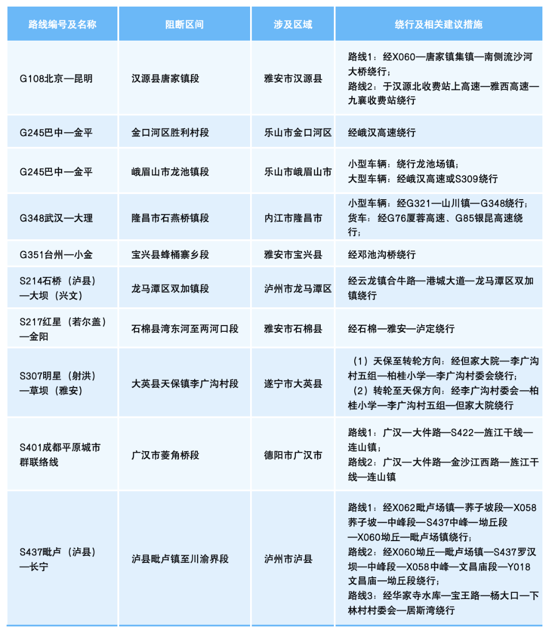
这份五一高速“避堵+绕行”

全攻略请收好

👇


图片
图片
图片
图片
图片
图片
图片
图片
图片
图片
图片
图片
图片
图片
图片
图片
图片
图片
图片
图片

,时长00:32



转发周知

+
×

用户登录