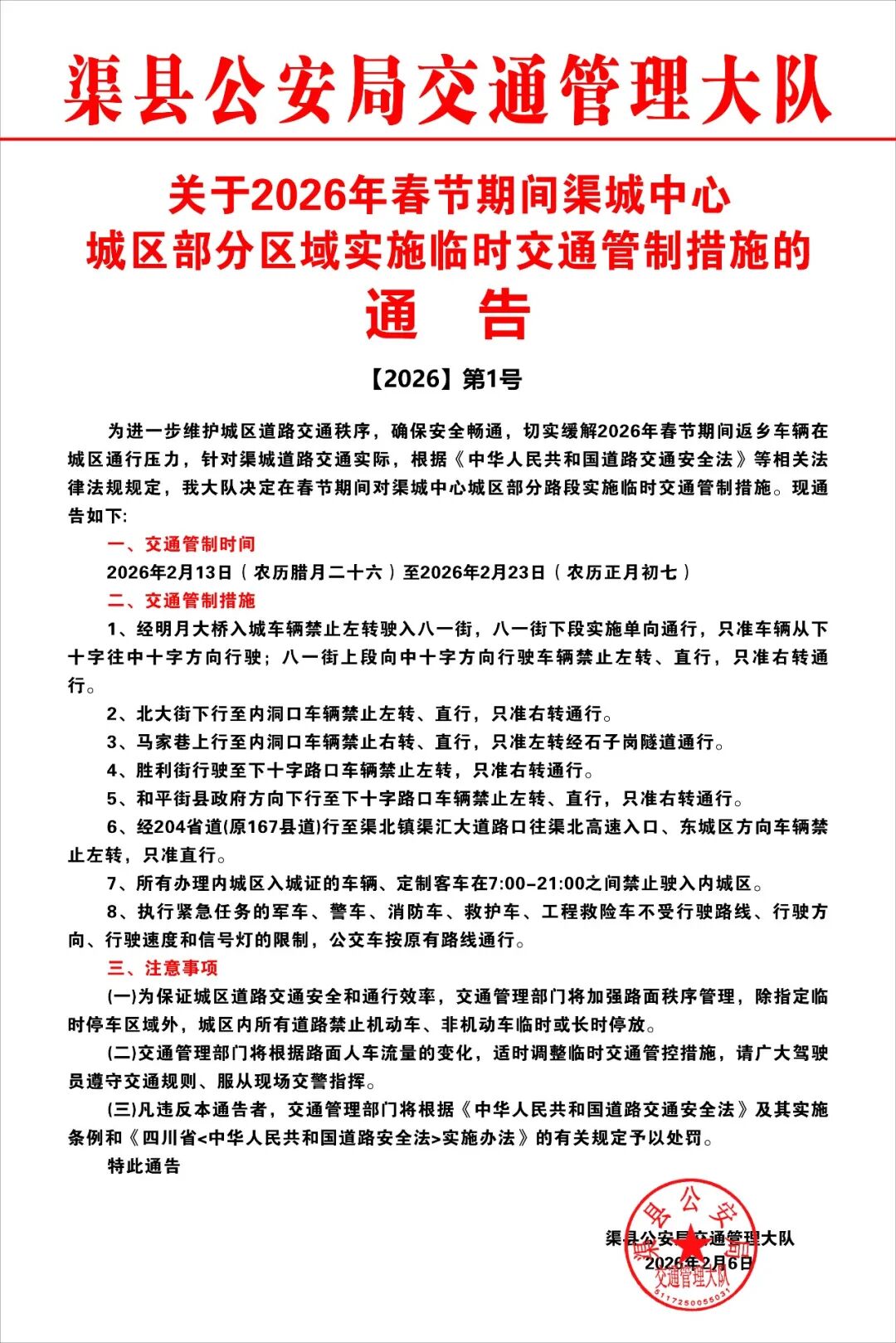
关于2026年春节期间渠城中心城区部分区域实施临时交通管制措施的通告
扫一扫下载渠县网APP
分享
关于2026年春节期间渠城中心
城区部分区域实施临时交通管制措施的
通 告
【2026】第1号
为进一步维护城区道路交通秩序,确保安全畅通,切实缓解2026年春节期间返乡车辆在城区通行压力,针对渠城道路交通实际,根据《中华人民共和国道路交通安全法》等相关法律法规规定,我大队决定在春节期间对渠城中心城区部分路段实施临时交通管制措施。现通告如下:
一、交通管制时间
2026年2月13日(农历腊月二十六)至2026年2月23日(农历正月初七)
二、交通管制措施
1、经明月大桥入城车辆禁止左转驶入八一街,八一街下段实施单向通行,只准车辆从下十字往中十字方向行驶;八一街上段向中十字方向行驶车辆禁止左转、直行,只准右转通行。
2、北大街下行至内洞口车辆禁止左转、直行,只准右转通行。
3、马家巷上行至内洞口车辆禁止右转、直行,只准左转经石子岗隧道通行。
4、胜利街行驶至下十字路口车辆禁止左转,只准右转通行。
5、和平街县政府方向下行至下十字路口车辆禁止左转、直行,只准右转通行。
6、经204省道(原167县道)行至渠北镇渠汇大道路口往渠北高速入口、东城区方向车辆禁止左转,只准直行。
7、所有办理内城区入城证的车辆、定制客车在7:00-21:00之间禁止驶入内城区。
8、执行紧急任务的军车、警车、消防车、救护车、工程救险车不受行驶路线、行驶方向、行驶速度和信号灯的限制,公交车按原有路线通行。
三、注意事项
(一)为保证城区道路交通安全和通行效率,交通管理部门将加强路面秩序管理,除指定临时停车区域外,城区内所有道路禁止机动车、非机动车临时或长时停放。
(二)交通管理部门将根据路面人车流量的变化,适时调整临时交通管控措施,请广大驾驶员遵守交通规则、服从现场交警指挥。
(三)凡违反本通告者,交通管理部门将根据《中华人民共和国道路交通安全法》及其实施条例和《四川省<中华人民共和国道路安全法>实施办法》的有关规定予以处罚
特此通告
渠县公安局交通管理大队
2026年2月6日


互联网+督察
渠县新闻
用户登录
还没有账号?
立即注册