您的位置: 首页 >部门动态>部门动态>详细内容

渠县公开选聘5名!

作者: 来源:中共达州市委社会工作部 发布时间:2025-10-13 10:21:42 点击数:
扫一扫下载
渠县网APP

分享

分享到:

10月12日

中共达州市委社会工作部发布公告

面向社会公开选聘新兴领域党建工作专员

详情如下

↓↓↓

为加强新兴领域党建工作,根据工作需要,现面向社会公开选聘新兴领域党建工作专员。现将有关事项公告如下:

01

选聘岗位和名额

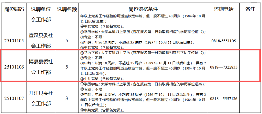
选聘新兴领域党建工作专员32名,其中渠县招聘5名!正式聘用后,市一级采取劳务派遣方式选派至相关市级部门(单位),县(市、区)根据实际情况确定选派方式,岗位情况详见《达州市面向社会公开选聘新兴领域党建工作专员(劳务派遣)岗位表》。

图片

02

岗位职责

新兴领域党建工作专员主要承担以下6项工作职责:

(一)指导新经济组织、新社会组织、新就业群体宣传贯彻党的方针政策,遵守国家法律法规,执行落实上级党组织的决策部署。

(二)指导符合条件的新经济组织、新社会组织、新就业群体建立党组织,帮助暂不具备条件的新经济组织、新社会组织引进党员职工或在优秀职工中发展党员,指导新经济组织、新社会组织、新就业群体党组织建立健全党建工作制度等工作。

(三)指导新经济组织、新社会组织、新就业群体党组织和党员紧紧围绕生产经营管理和执业从业实际,创新党组织活动方式方法。

(四)指导新经济组织、新社会组织、新就业群体党建带群建等工作。

(五)帮助协调解决新经济组织、新社会组织、新就业群体发展困难问题。

(六)完成市委“两新”工委、所在市级行业(综合、联合)党委领导安排的其他新兴领域党建任务。

03

选聘对象和条件

报名参加选聘人员应当具备以下条件:

(一)具有中华人民共和国国籍,拥护党的路线方针政策,遵纪守法、品行端正、爱岗敬业;

(二)具有正常履职的工作能力和身体条件;

(三)中共党员(含预备党员);

(四)年龄在40周岁以下(各职位具体年龄条件详见《岗位表》);

(五)具有大学专科以上文化程度(各职位具体学历学位条件详见《岗位表》);

(六)热爱和熟悉党务工作,掌握必备的理论知识和政策法律,了解新兴领域组织相关的经营管理常识,具有一定的沟通协调、语言表达和文字综合能力;

(七)符合法律法规和招录职位要求的其他资格条件。

04

下列人员不得报名参加应聘

(一)受过处分(含党纪处分、行政处分、政务处分和在大学期间因违反校规校纪受到的处分)的或因犯罪受过刑事处罚的;

(二)涉嫌违纪违法正在接受审查尚未作出结论的;

(三)被开除公职的或公务员(参照公务员法管理机关〈单位〉工作人员)被辞退未满5年的;

(四)被依法列为失信联合惩戒对象的;

(五)在各级公职人员招考中被认定有舞弊等严重违反考试录(聘)用纪律行为的,或有学术不端行为的;

(六)现役军人;

(七)其他不宜参加公开选聘的情形。

05

报名及网上缴费

(一)报名

1. 报名方式

网上报名,报名网址:https://bm.e21cn.com/(考生之家)。

2. 报名时间

2025年10月12日9:00至10月19日18:00。

3. 报名须知

报考人员须严格按照网上报名表格要求填写各项信息。因身份证过期、信息填写失误、照片模糊、变形等,造成后续过程出现问题的(无法通过资格审核、无法进入考场等),后果由报考者自负。报名照片将用于制作准考证等,请上传时慎重选用。

本次选聘不进行网上资格审查,报考者在报名前对本公告内容有不清楚的,可拨打本公告所列“考试咨询电话”进行咨询。报考者是否符合所报岗位条件要求由面试资格审查、考察中的复核和审核确认的结果确定。

(二)网上缴费

上传相片质量合格的报考者,须及时按网络提示进行网上缴费,网上缴费时间截止2025年10月20日18∶00。按照四川省发展和改革委员会、四川省财政厅《关于全省人力资源社会保障部门行政事业性收费的通知》(川发改价格规〔2023〕473号)文件规定,笔试1科缴费50元。通过网络报名且上传相片质量合格的报考者,未按要求在规定时间内进行网上缴费的,视为自动放弃报考。

(三)打印准考证

网上报名并缴费成功的报考者,凭身份证号、姓名,于2025年10月30日9∶00至11月1日8∶00登录https://bm.e21cn.com/(考生之家)打印本人准考证。在考试当天,报考者须持本人准考证和有效身份证件(二代身份证,不含过期身份证、一代身份证、身份证复印件等其他证件、证明)按准考证指定的时间和考场参加笔试。逾期未打印准考证影响考试的,责任由报考者自行承担。

06

考试

考试分为笔试、面试,考试总成绩按100分计算,考试总成绩=笔试成绩×60%+面试成绩×40%。

(一)笔试

1. 笔试科目。《综合能力测验》,采用纸质试卷答题,线下集中闭卷考试。实行百分制,卷面满分100分。

2. 笔试内容。内容主要包括党建工作知识、公共基础知识、应用写作等相关知识。

3. 笔试时间地点。暂定于2025年11月1日举行,具体时间和具体地点详见《准考证》。正式开考后30分钟内未进入考场的,视为自动放弃考试资格。

4. 笔试开考比例。有效报考人数与选聘岗位的选聘人数之比不低于3:1,报考人数与选聘名额之比未达到本公告规定的笔试开考比例的,调减该岗位选聘名额,调减选聘名额后,该岗位报考人数与调减后的选聘名额之比应达到该岗位规定的开考比例。调减或取消的情况,在本公告发布平台向社会公布。

5. 笔试成绩公布。考生笔试成绩及排名将于2025年11月上旬在达州人事考试网和“达州社会工作”微信公众号公布。

(二)面试

1. 面试方式及内容。采取结构化面试的方式,主要测试考生表达分析、沟通协调等综合素质能力。面试实行百分制,满分为100分。

2. 确定面试入围资格审查人员。根据笔试成绩和选聘名额,从高分到低分按3:1的比例(面试人员数:岗位数)确定面试入围资格审查人员。与最后一名面试入围资格审查人员笔试成绩相同的人员,一并确定为面试入围资格审查人员。

3. 面试资格审查名单公布。面试资格复审人员名单在达州人事考试网和“达州社会工作”微信公众号发布。面试资格审查具体时间、地点详见公告,请考生注意查阅。

4. 面试资格审查手续的办理。获得面试入围审查资格的人员请按照规定的时间携带身份证原件和复印件、有效的毕业证、学位证原件和复印件、《报考信息表》(在考生之家下载和打印)及相关印证材料、所在党组织出具的党员身份证明材料以及教育部学历证书电子注册备案表、教育部学位认证报告到指定地点办理面试资格审查手续,具体要求详见后续公告。

不能按要求提供上述证件证明的,以及未按时参加资格审查的,视为自动放弃其面试资格。

面试资格复审合格的考生,按照四川省发展和改革委员会、四川省财政厅《关于全省人力资源社会保障部门行政事业性收费的通知》(川发改价格规〔2023〕473号)规定,缴纳面试考务费80元并领取《面试通知书》。

5. 面试时间及地点。面试的时间及地点详见面试通知书。

面试当日,面试人员凭面试通知书、本人有效身份证件(二代身份证,不含过期身份证、一代身份证、身份证复印件等其他证件、证明)按面试通知书规定的时间、指定的地点准时到面试考场候考。未按规定的时间和要求到考场候考的视为自动放弃面试资格。

如因面试入围资格审查或缺考出现空缺而造成实际参加面试人数与选聘人数之比低于规定的面试入围比例时,面试正常进行。

6. 面试成绩公布。面试成绩当场公布并由考生本人签字确认。

(三)考试总成绩公布

面试工作结束后5个工作日内在达州人事考试网和“达州社会工作”微信公众号上公告考生的考试总成绩。

07

体检与考察

(一)确定进入体检人员

面试工作结束后,按照报考人员总成绩,从高分到低分(若考试总成绩相同,依次从面试成绩由高到低确定名次)等额确定进入体检的人选,体检费用由考生自理。未经同意,逾期未报到参加体检者,视为自动放弃。体检参照人力资源社会保障部、国家卫生计生委、国家公务员局《关于修订〈公务员录用体检通用标准(试行)〉及〈公务员录用体检操作手册(试行)〉有关内容的通知》(人社部发〔2016〕140号)执行。体检工作实施前,国家出台新的体检规定的,按新规执行。因体检不合格及自动放弃等原因出现空缺的,按考试总成绩依次递补。具体安排详见后续公告。

(二)考察

主要审查政治表现情况(由被考察人所在地社区或者所在村委会出具情况证明)、有无刑事犯罪记录及行政治安处罚记录(由户口所在地公安机关出具证明)、是否为被人民法院经司法程序认定的失信被执行人(通过最高人民法院官网查核)。考察不合格或自动放弃出现的缺额,依次递补。具体安排详见后续公告。

08

公示

对考察合格的人员在达州人事考试网、“达州社会工作”微信公众号进行公示,并公布相关监督举报电话,各县(市、区)可将拟选聘人员在本级微信公众号同步公示。公示期间接受社会举报,期限为5个工作日。举报者须以真实姓名反映问题,并提供必要的调查线索。

公示期满后,没有问题或者反映的问题不影响聘用的,按规定办理聘用手续;对反映有影响聘用的问题并查实的,不予聘用;对反映的问题一时难以查实的,可暂缓聘用,待查清后再决定是否办理聘用手续。

09

工资福利待遇

按双方依法签订的合同落实薪酬待遇,工资标准为4-5万元/年(含五险一金单位缴纳部分),具体由各选聘单位确定。

10

聘用方式

1. 经考试、体检、考察并公示合格者确定为拟聘用人员,本次招聘的党建工作专员实行劳务派遣制,根据现行政策,聘用期限为2年,先由用人单位与劳务代理公司签订劳务派遣协议,再由劳务代理公司与拟聘人员签订聘用《劳动合同》。试用期满经考核合格者,予以正式聘用,考核不合格者予以解聘。

2. 拟聘用人员在规定时间内未能完整提供办理聘用手续相关资料的,取消聘用资格。

11

其他事项

(一)本次选聘报名至面试阶段由市委社会工作部统一组织,体检考察至办理聘用手续阶段由各选聘单位按照统一要求、结合实际自行开展。

(二)选聘中各环节公告公示等内容,请报考者自行及时关注信息发布平台,并务必保持通讯畅通,因无法与考生取得联系所造成的后果,由考生自行负责。

(三)本次选聘对报考者的资格审查贯穿全过程,在选聘的任何环节发现应聘人员不符合报考条件、弄虚作假等,报考或聘用资格一律无效,考试过程中存在弄虚作假、徇私舞弊等不正之风的,一经发现即予查处,并取消聘用资格。

(四)本次选聘不指定考试辅导用书,不举办也不委托任何机构举办辅导培训班,敬请广大报考者提高警惕,切勿上当受骗。除本公告前述提及的情况外,因报考者个人原因造成未参加笔试、面试、体检、考察等环节的,视为报考者自动放弃本次应聘。

(五)报名参聘的社会在职人员,如与原单位涉及劳动纠纷,概由本人负责处理,受聘前仍未处理妥善的,取消聘用资格。

(六)本公告及未尽事宜由达州市委社会工作部负责解释,整个公开招聘过程严格按照相关标准程序进行,坚持公开、公平、竞争、择优的原则,自觉接受社会监督。

网上报名技术咨询电话:028-83336031

监督电话:0818—3090744

扫描二维码下载附件:

1. 《达州市面向社会公开选聘新兴领域党建工作专员(劳务派遣)岗位表》

2.中共党员证明(参考模板)

图片

中共达州市委社会工作部

2025年10月11日

图片


+
×

用户登录