全民国家安全教育日

全文发布!中小学校地震应急避险疏散演练指南

作者: 来源:中国应急管理 发布时间:2025-10-21 10:25:23 点击数:

近日,中国地震局与教育部联合印发《中小学校地震应急避险疏散演练指南》(以下简称《指南》),指导中小学校规范开展地震应急避险疏散演练,提升师生地震安全意识和防震避险能力。


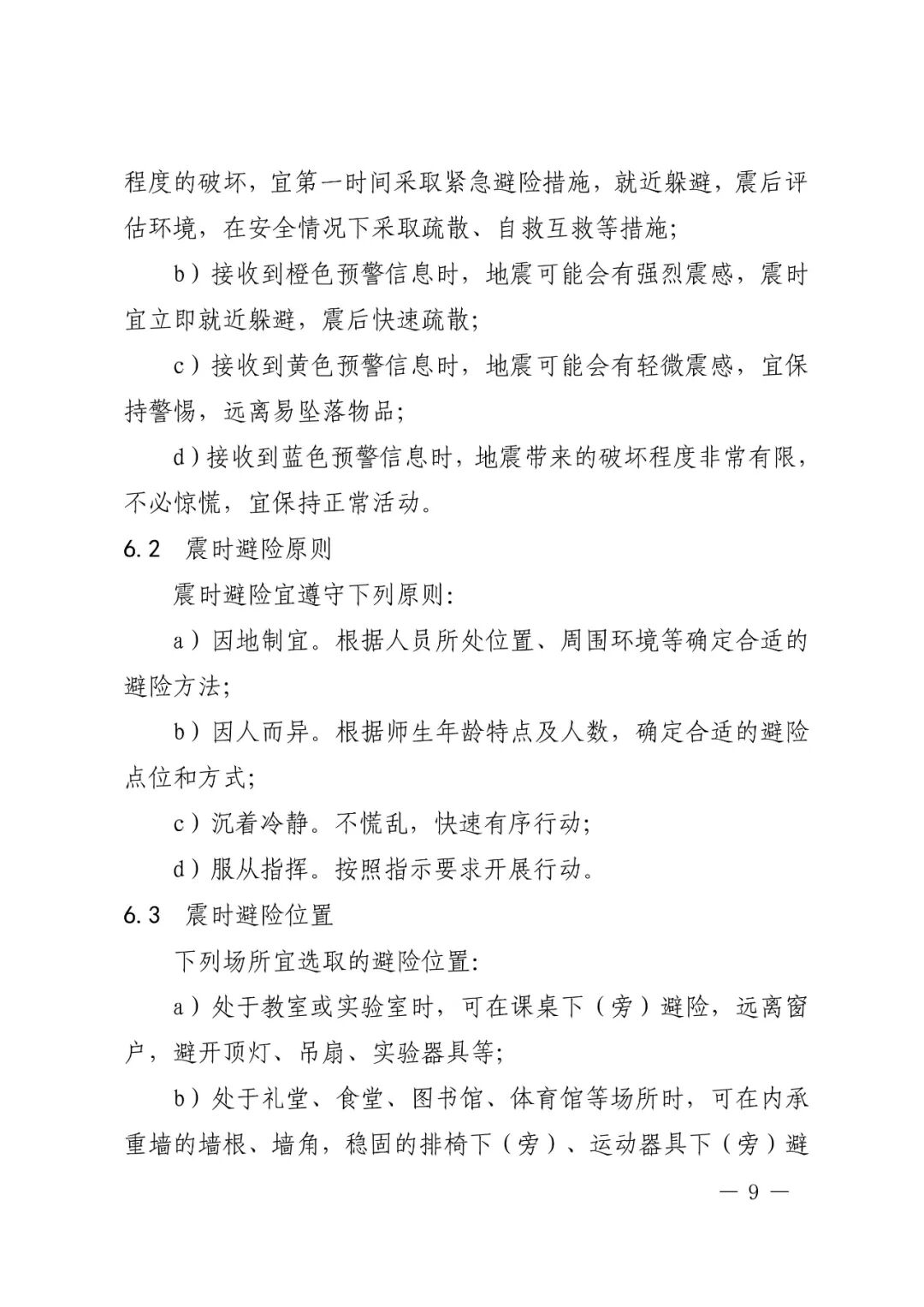
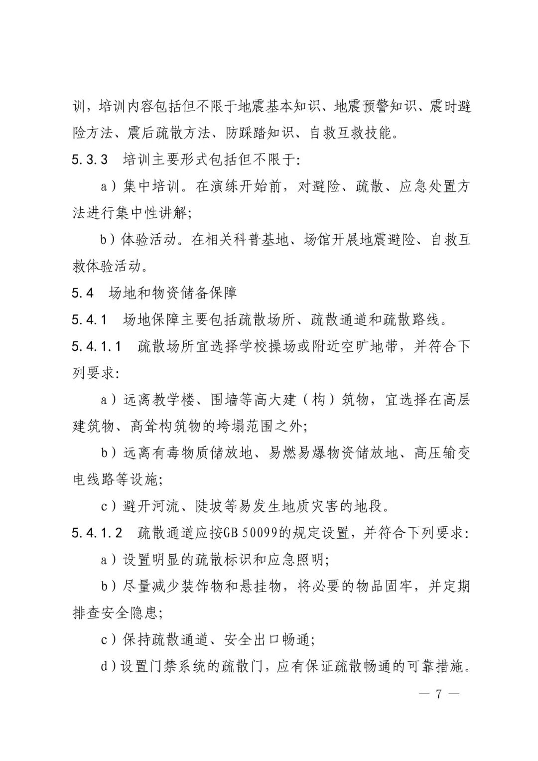
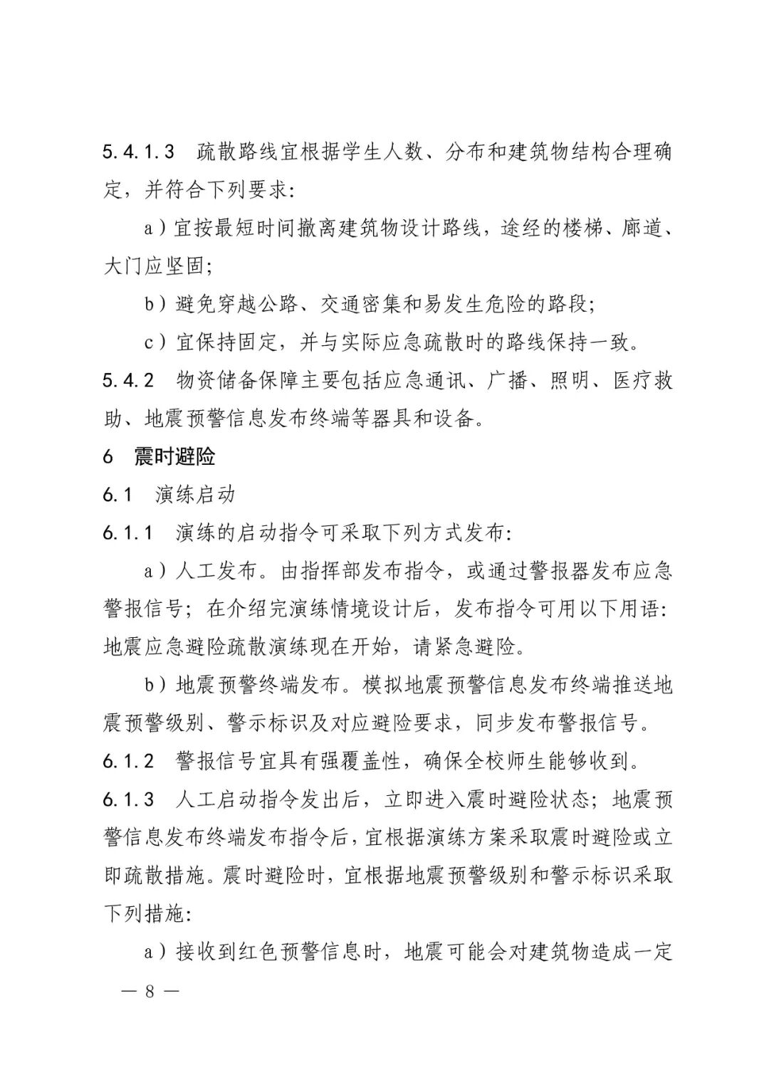
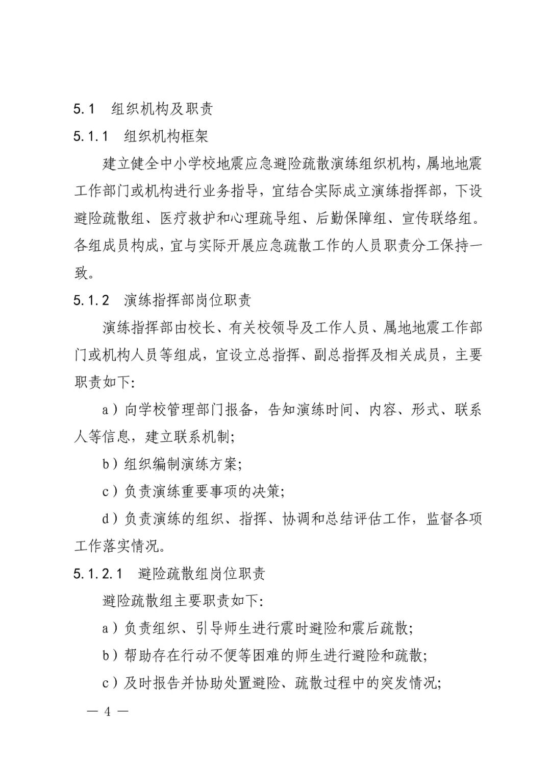
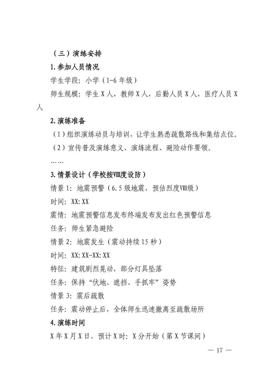
《指南》适用于全国普通中小学及中等职业学校常态化地震应急演练,明确了演练准备、震时避险、震后疏散、应急处置、演练总结等环节的具体要求,对师生处在教室、图书馆、操场等不同场所应该采取的避险方式进行了详细介绍,结合地震预警终端推广应用给出了不同预警级别下的避险措施与推荐位置,针对演练过程中有可能出现的人员受伤、拥堵、踩踏等突发情况制定了具体处置流程,并强调了现场点评与总结改进的要点。
这是国家层面首个专门针对中小学校编制的地震应急避险疏散演练指南。后续两部门将推出示范视频和操作手册等解读材料,确保《指南》落地见效。
图片
图片
图片
图片
图片
图片
图片
图片
图片
图片
图片
图片
图片
图片
图片
图片
图片
图片
图片
图片
图片
图片


分享

分享到: